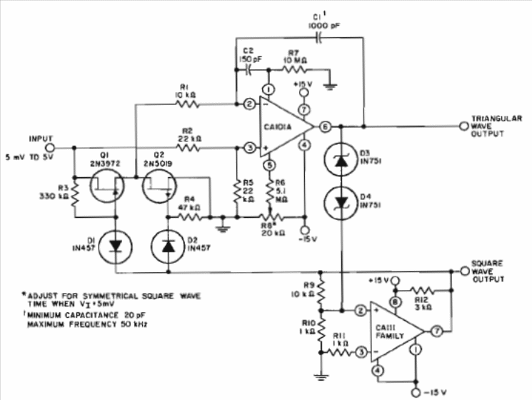
This VCO circuit was obtained in the 1972 RCA linear circuits manual. The integrated comparator is CMOS and more modern types can be used, as well as the FETs that must be complementary. The output signal is triangular with amplitude determined by the zener diodes. The power supply must be symmetrical.




