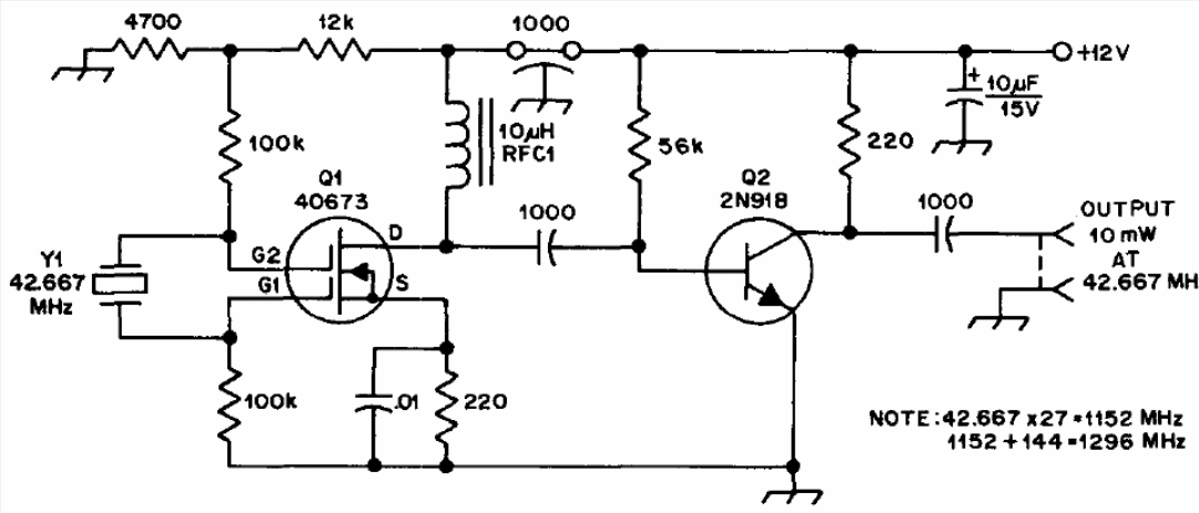
This unusual circuit, from a documentation for radio amateurs from the 70s, can oscillate in other frequencies, depending only on the crystal used. The transistor can be the BF494 and any double port MOSFET can be used. The frequency limit is in the order of a few tens of megahertz depending on the transistors.




