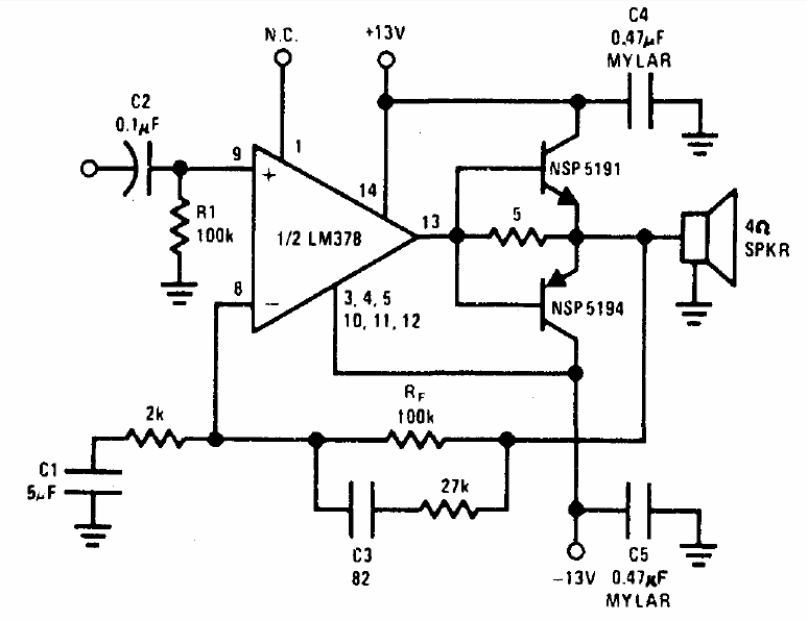
The integrated circuit of this amplifier is not very common today. The output transistors can be TIP31 and TIP32 in heat radiators. The circuit is from the 1977 National Semiconductor Audio Handbook.
This circuit multiplies the input voltage by 3 and can work with up to 12 V input. The current is a few...
This circuit was obtained in a Hands-On Electronics from the 90's. The circuit turns on one LED at...
This telegraph monitor was found in an American documentation for radio amateurs from the 1970s. The...