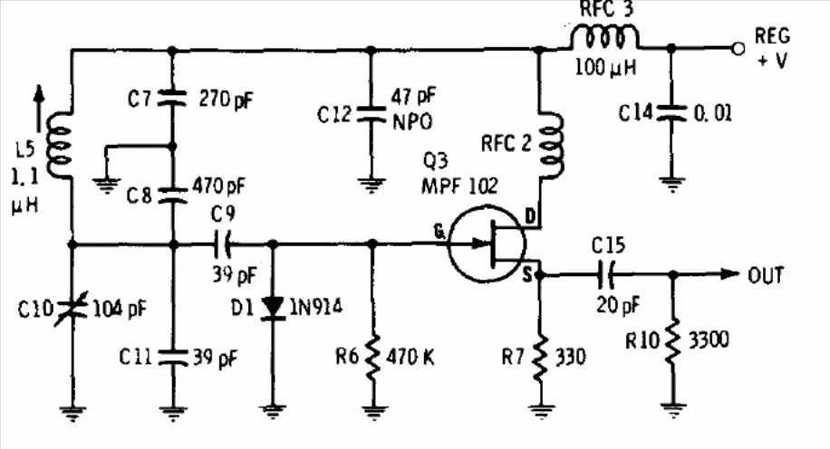
We found this circuit in a 1976 FET documentation. The circuit can be used to oscillate at other frequencies exchanging L1. The circuit can be used to excite higher power stages in different types of applications, such as transmitters.
We found this circuit in a 1976 FET documentation. The circuit can be used to oscillate at other frequencies exchanging L1. The circuit can be used to excite higher power stages in different types of applications, such as transmitters.