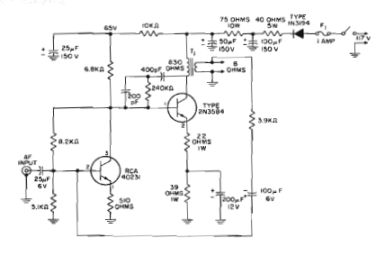
This circuit makes use of high voltage transistors and can be connected to the 110 V (117 V) network directly, without the need for a lower voltage source. The circuit is from the 1972 RCA power transistors manual. The output transistor must have a heat radiator and the transformer used is the critical component of the project. The output power is 5 W.




