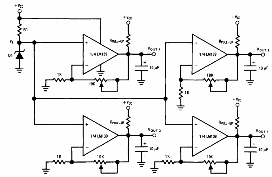
The circuit shown below provides four adjustable reference voltages. Each of them is produced by a comparator of the four existing in the LM139. The circuit does not need a symmetrical source. We found this setting in the National Semiconductor Linear Applications Handbook published in 1994.




