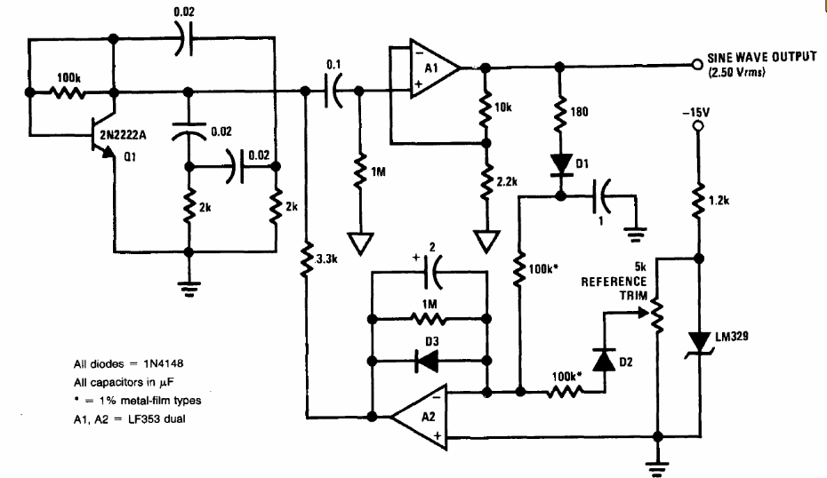
The circuit shown is from the 1994 Linear Applications Handbook by National Semiconductor. Some of the components are not currently common and should be looked for equivalents.
This circuit multiplies the input voltage by 3 and can work with up to 12 V input. The current is a few...
This circuit was obtained in a Hands-On Electronics from the 90's. The circuit turns on one LED at...
This telegraph monitor was found in an American documentation for radio amateurs from the 1970s. The...