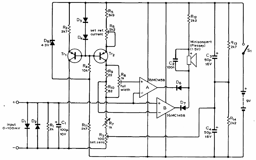
This circuit was obtained in an old documentation for radio amateurs. The circuit is a sound multimeter for the blind. The frequency of the sound produced in a small speaker or transducer depends on the input voltage in the range 0 to 100 mV. Resistive dividers can be added for measurements at other scales. The transistors can be the BC548 and the CI is nothing more than a double 741.




