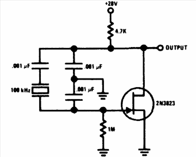
We found this circuit in the 1994 Linear Applications Handbook by National Semiconductor. The circuit can use other FETs such as BF245 and MPF102. Capacitors must be ceramic.

We found this circuit in the 1994 Linear Applications Handbook by National Semiconductor. The circuit can use other FETs such as BF245 and MPF102. Capacitors must be ceramic.
