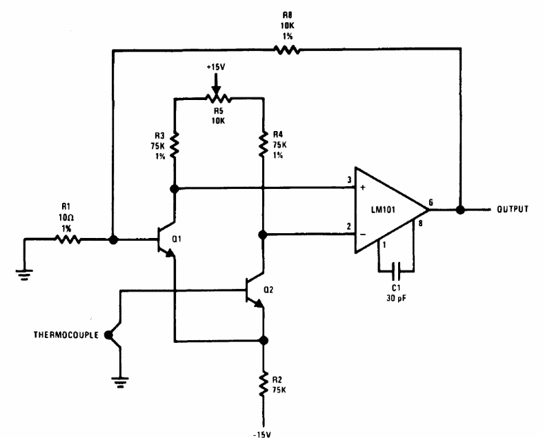
of the National Semiconductor of 1994. The same technique can be used with other operators and the transistors are of general use, giving preference to matched pairs. The power supply must be symmetrical.
of the National Semiconductor of 1994. The same technique can be used with other operators and the transistors are of general use, giving preference to matched pairs. The power supply must be symmetrical.