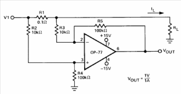
We show in the figure how to implement a current monitor circuit using only an operational amplifier. We obtained this configuration in the manual of integrated circuits from Analog Devices. This circuit operates with sources up to 15 + 15 V making it ideal for applications such as full-wave bridge circuits. Note that the circuit output is 1 V per amp, value given by resistor R1. The accuracy of this resistor will therefore determine the accuracy of the circuit output. Another characteristic of this circuit that deserves to be highlighted is its great rejection in common mode that reaches 120 dB, due to the integrated used circuit.




