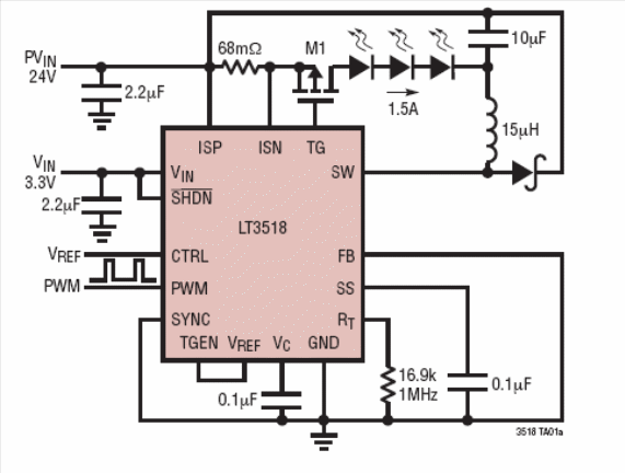
Linear Technology (www.linear.com) has in its component line the LT3518, recently launched, which consists of a driver for LEDs capable of supplying an output current of 2.3 A. In addition to already including an internal switch of 2 .3 V x 45 V, this component has a 3000: 1 PWM True Color intensity adjustment range, and a 100mV high-side current sensor. Other features of the integrated circuit are its adjustable switching frequency range between 250 kHz and 2.5 MHz and a protection against open LED. The operating voltage range is from 3 V to 30 V. The circuit can operate in boost, buck or buck-boost mode. The circuit also has protection against transients up to 40 V. In the figure we have the application circuit suggested by Linear, which can be used in background lighting, panels for automotive use, lighting, and scanners. The efficiency of the circuit exceeds 90%. More information about the LT3518, including different application circuits, can be obtained in the datasheet available in PDF format on the company's website.




