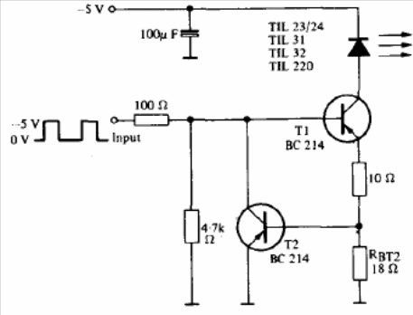
This circuit uses a PNP transistor to modulate a low power infrared LED. Observe the polarity of the supply. The transistors can be the BC558. The circuit is from the Texas Instruments optoelectronics manual.

This circuit uses a PNP transistor to modulate a low power infrared LED. Observe the polarity of the supply. The transistors can be the BC558. The circuit is from the Texas Instruments optoelectronics manual.
