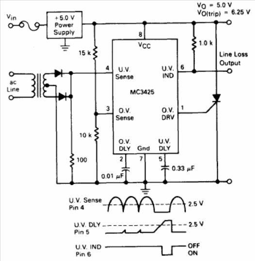
This circuit is suggested by Motorola in its 1990 Linear Databook. The integrated circuit is no longer common in the market.
This circuit was published in an article in Electronics Now magazine in October 1995. The circuit...
Only for reference this is a circuito f a commercial receiver of the year 1958. The circuit uses...
August 2016 - Mouser Electronics is offering the development kit board Joule ™ 570x with expansion from...