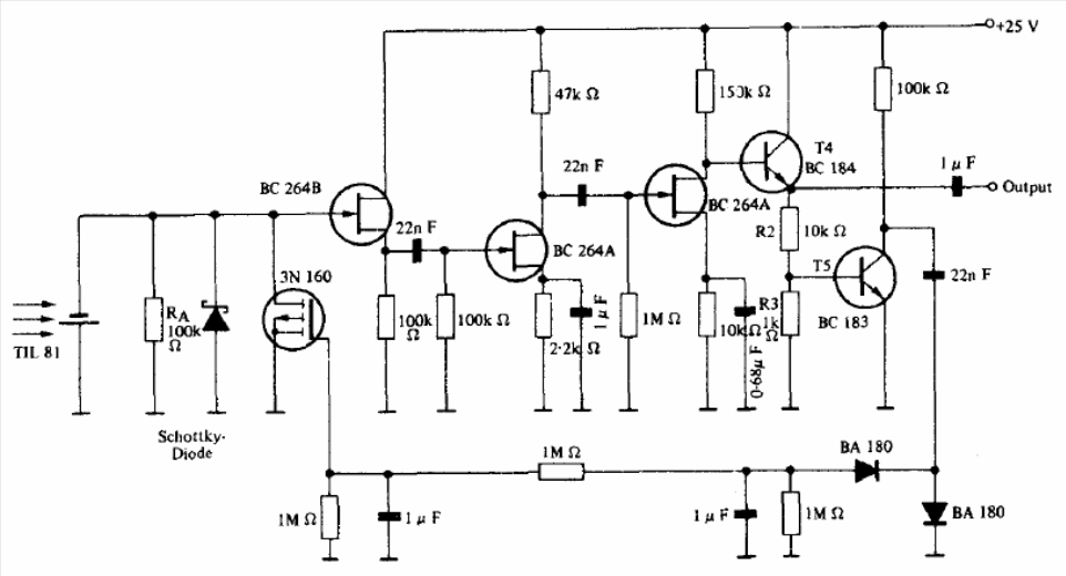
The selected circuit is from the Texas Instruments optoelectronics manual. With it you can receive optical signals in CW. Transistors support equivalents.
This circuit that emits siren sound can be used in a fire alarm. We found it in an old American...
Launched in 2017 the Microchip CL88020 is an LED driver optimized for 120 VAC input applications with an...
This circuit was found in Electronics Handbook, Vol XIII 1993 and consists of a simple direction...