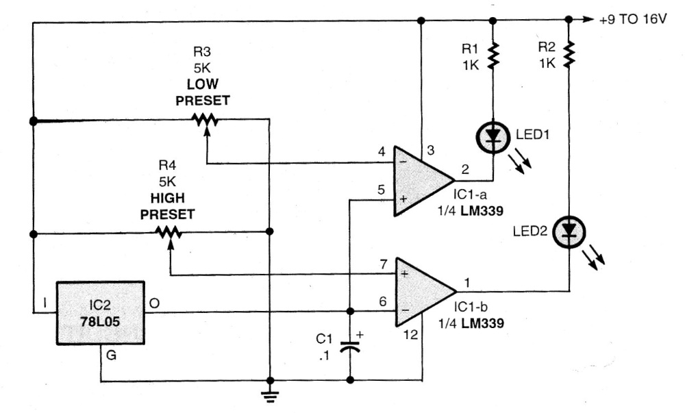
This circuit causes one LED to light up if the voltage falls below the value set in R3 and the other LED to light up if the voltage exceeds the value set in R4. The circuit can monitor the state of battery and sources. We found this configuration in a documentation from 1999.




