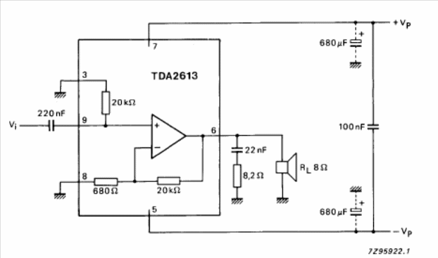
This circuit is from a 1990 Philips Databook. The circuit uses a symmetrical source and power from 15 to 40 V. Performance information is given in the table below.
This circuit uses a triac to detect the level of a reservoir, and a sensitive SCR connected to the...
This Signetics circuit uses a double 555 (556) to generate tone bursts at frequencies determined by...
This circuit provides an extremely stable, temperature-compensated reference current. The circuit is...