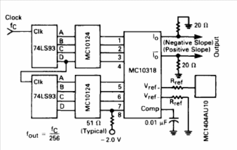
The presented circuit produces a sawtooth signal from a digital signal. This configuration was suggested by Motorola's 1990 Linear Databook.

The presented circuit produces a sawtooth signal from a digital signal. This configuration was suggested by Motorola's 1990 Linear Databook.
