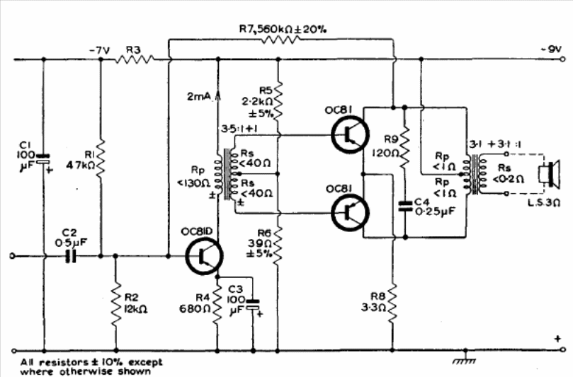
This class B circuit was found in the 1960 Mullard transistor reference manual. Transformers are the critical components. The source is not symmetric.
This simple two-transistor receiver was found in Radio Electronics magazine from September 1960....
We found this circuit in an article in Radio Electronics magazine from November 1971. The circuit has...
This single trigger circuit has been indicated for photography applications. The circuit is from a...