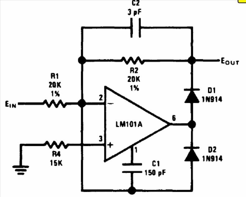
The circuit is from the 1994 National Semiconductor Linear Applications Handbook but can be implemented with more modern operational amplifiers. The power supply must be symmetrical.
This circuit that can be activated by light or heat was found in an old American documentation, but the...
We found this circuit in an old French documentation from the 70s, but it can be assembled using...
This circuit was obtained from Hands-On Electronics, an American magazine of January 1987. The...