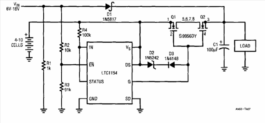
This circuit uses opposing MOSFETs operating on a 6 to 15 V input voltage. The circuit is from 1997 Linear Technology Applications and uses common components at the time.
This simple two-transistor receiver was found in Radio Electronics magazine from September 1960....
We found this circuit in an article in Radio Electronics magazine from November 1971. The circuit has...
This single trigger circuit has been indicated for photography applications. The circuit is from a...