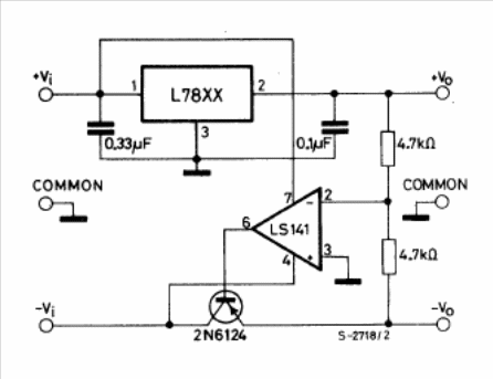
This circuit is from the SGS manual of linear integrated circuits of 1982. The L78xx is equivalent to the common 78xx and the operational one can be the 741. The transistor must be chosen according to the output current of the source.

This circuit is from the SGS manual of linear integrated circuits of 1982. The L78xx is equivalent to the common 78xx and the operational one can be the 741. The transistor must be chosen according to the output current of the source.
