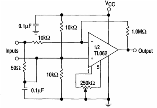
TL064 can also be used in this amplifier suggested by Motorola's Linear Interface ICs of 1993. The power source does not need to be symmetrical and the gain is 100 times.

TL064 can also be used in this amplifier suggested by Motorola's Linear Interface ICs of 1993. The power source does not need to be symmetrical and the gain is 100 times.
