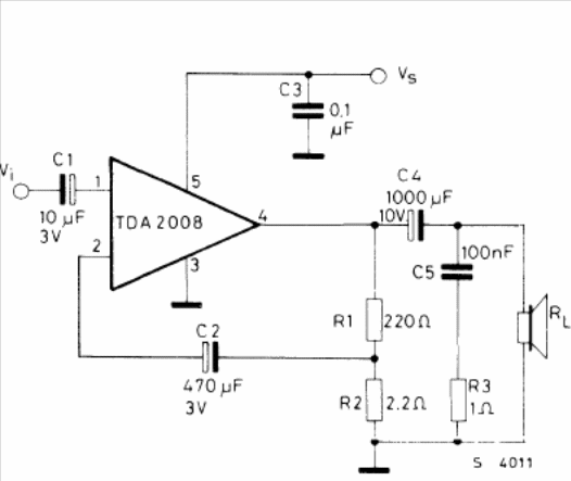
We found this circuit in the 1982 SGS Linear Integrated Circuits Manual. The circuit can be powered by voltages from 10 to 28 V and the TDA2008 must have a good heat radiator., Board suggestion is given next to the diagram.

We found this circuit in the 1982 SGS Linear Integrated Circuits Manual. The circuit can be powered by voltages from 10 to 28 V and the TDA2008 must have a good heat radiator., Board suggestion is given next to the diagram.
