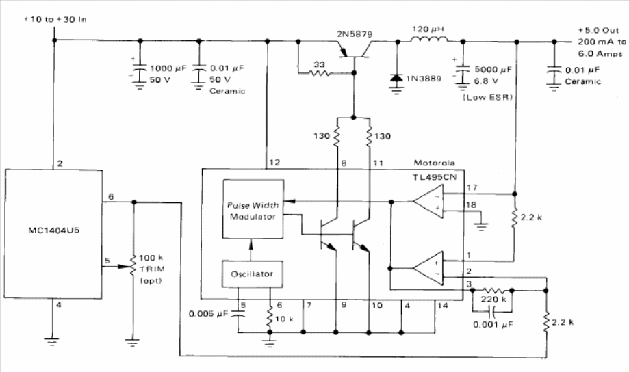
The circuit shown is from Motorola's 1990 Linear Databook. Components are not currently common. An equivalent can be used for the transistor.
This circuit was obtained from a 90s Radio Electronics. The value of R1 determines the scale...
This small signal injector generator was found in the February 1971 issue of Radio Electronics magazine....
This is one of the many versions of cricket that the reader can find on this site. This circuit is...