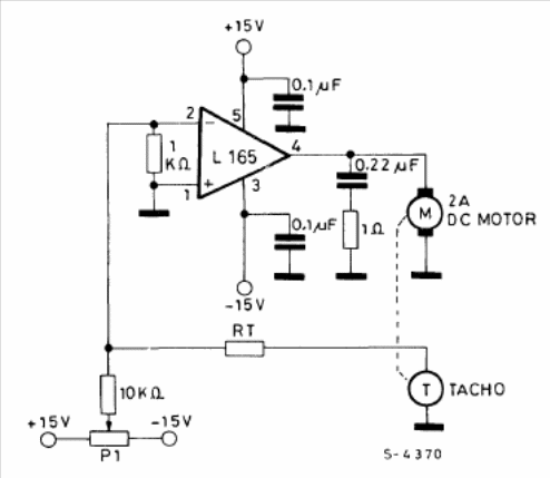
Motors up to 2 A DC can be controlled by this circuit that we find in the manual for linear integrated circuits of SGS 1982. The integrated is not common today and the circuit is used for motors with tachometric sensor and voltage up to 15 V.

Motors up to 2 A DC can be controlled by this circuit that we find in the manual for linear integrated circuits of SGS 1982. The integrated is not common today and the circuit is used for motors with tachometric sensor and voltage up to 15 V.
