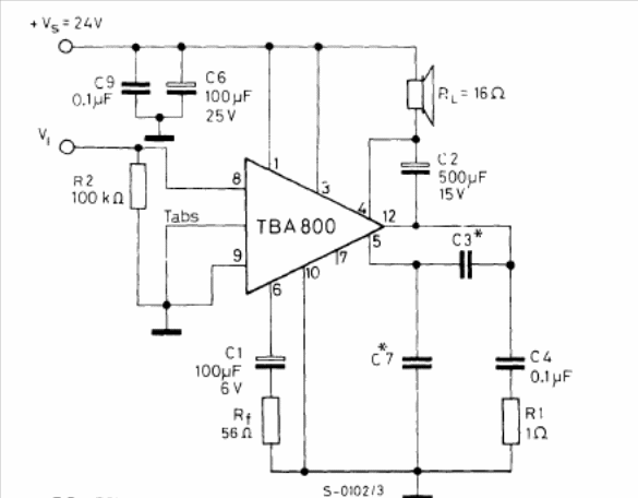
This circuit has the load connected to the positive of the source providing 5 W of power in 16 ohms. The circuit is from the SGS linear integrated circuits manual. Capacitors C3 and C7 typically have values between 10 and 100 nF.

This circuit has the load connected to the positive of the source providing 5 W of power in 16 ohms. The circuit is from the SGS linear integrated circuits manual. Capacitors C3 and C7 typically have values between 10 and 100 nF.
