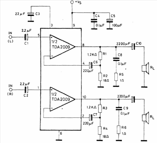
The supply of this circuit can be done with voltages from 8 to 28 V and the maximum output current is 3 A. The gain is 36 dB. The speaker impedance is 4 ohms.
This very simple amplifier was found in the Philips Databook of 1990. The circuit is suitable for...
The circuit presented was obtained in the National Semiconductor's Linear Applications Handbook of...
This circuit is from a Radio Electronics magazine from December 1958. The indicator instrument is analog...