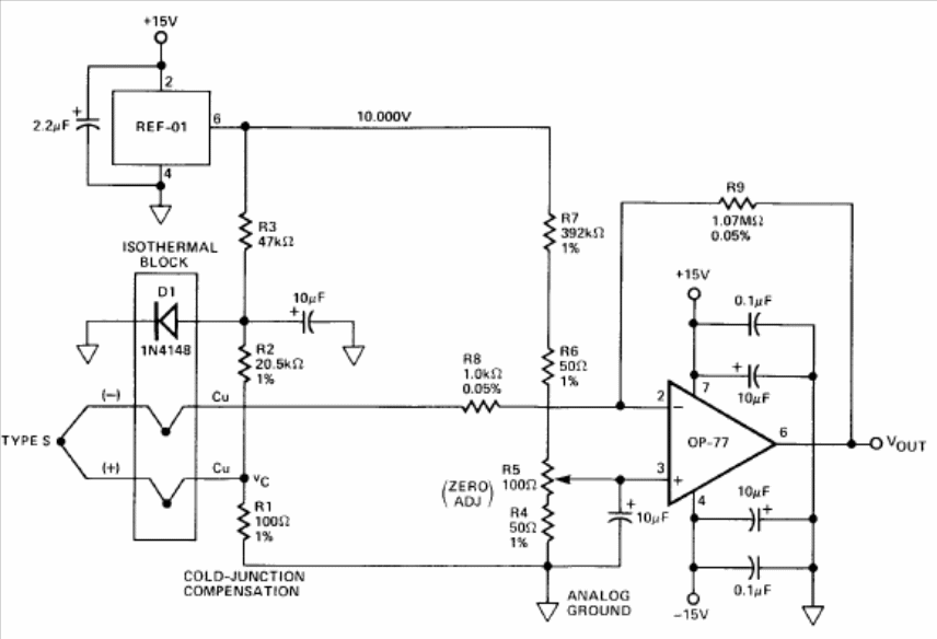
The circuit presented, from the Analog Devices linear integrated circuits manual, has compensation for cold junction. In addition to a voltage reference, it employs an OP-77 operational amplifier with excellent linearity characteristics. In the figure we have the circuit. The resistor R5 must be adjusted to obtain the 0.000 V output when the input voltage is 0 v, which can be simulated with a short. The circuit can work with pairs of type K, J or S, in which case the components will have the values of the following table.





