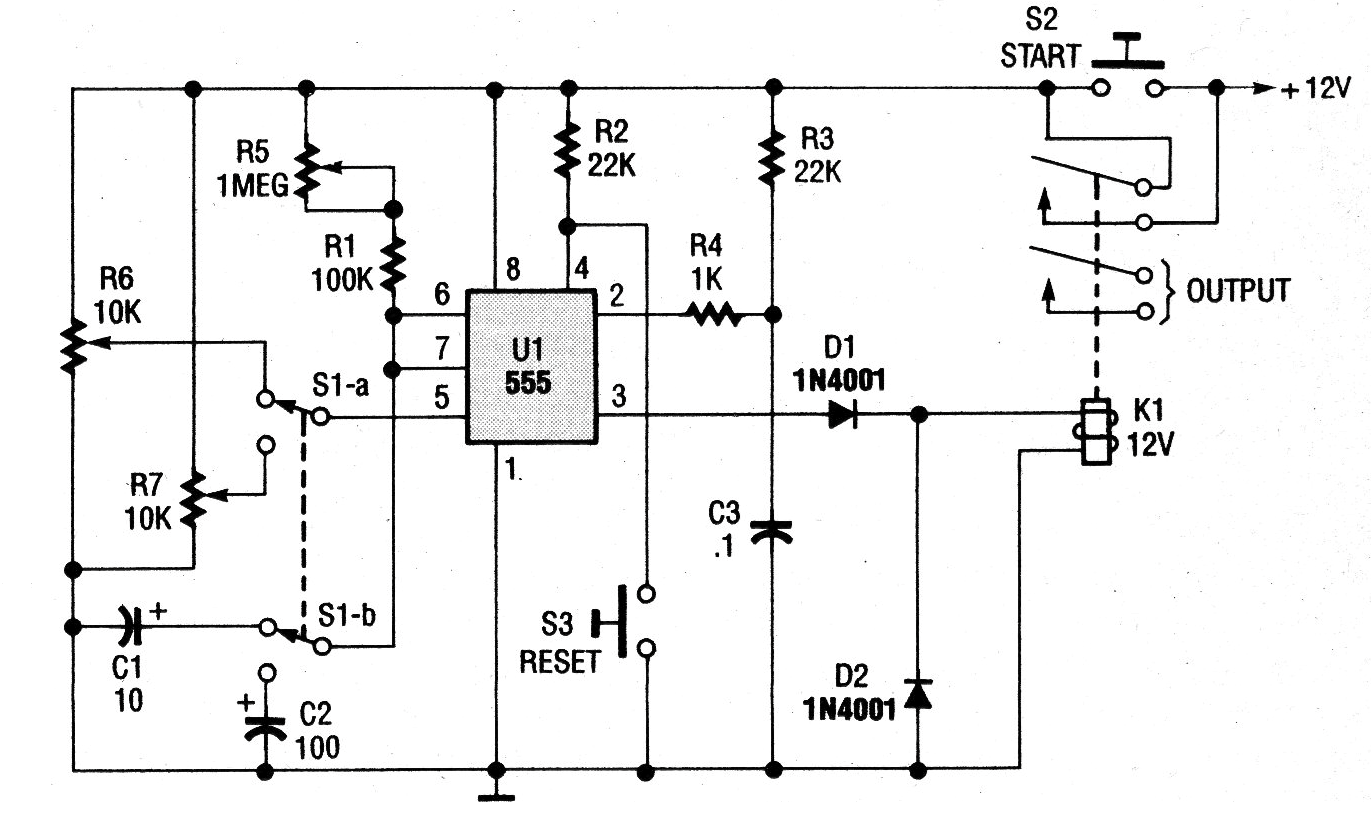
The circuit below is a two-band timer that directly triggers a sensitive relay (less than 20 mA reed relay). The circuit can be powered with 6 or 12 V depending on the relay and longer times can be achieved with changes in C1 and C2. We found the circuit in a 1993 Poptronics.




