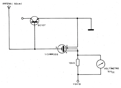
The movement of the indicator needle indicates when something or someone approaches the sensor, an antenna that is a simple stretched wire. The indicator can be the voltage scale of 10 or 15 V of the multimeter. The circuit is powered by a 9 V battery. The transistor collector, which may be a BC548, must remain off.




