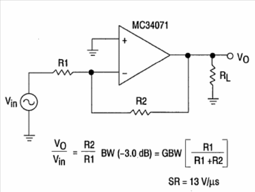
Other operational amplifiers series, such as MC34072, MC34074, MC35071, MC35072, MC35074 or MC33071 can be used in this configuration found on Motorola's 1993 Linear Interface ICs. The power supply must be symmetrical. The formulas next to the diagram allow to calculate the values of the components.




