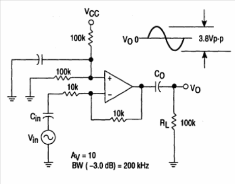
This circuit can also use other series operational amplifiers such as MC33172, MC33174, MC35171, BMC35172 and MC36174. The circuit is from the 1993 Motorola Linear Interface ICs. The voltage gain is 10.

This circuit can also use other series operational amplifiers such as MC33172, MC33174, MC35171, BMC35172 and MC36174. The circuit is from the 1993 Motorola Linear Interface ICs. The voltage gain is 10.
