This circuit was obtained in the Philips integrated Circuits manual of 1990. The component used is uncommon today.
This current meter with many scales was found in a 80s American documentation. The operational amplifier...
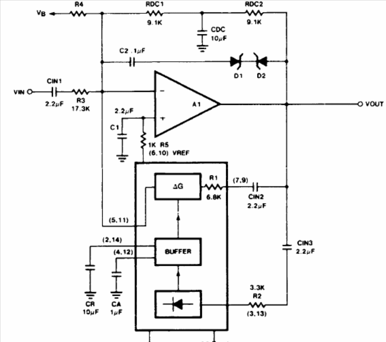
This 90s Motorola circuit from, has current limiting foldback. The power transistor is from the...
This circuit was found in an Electronic Design from the 90s. The shapes of the signals obtained as result...