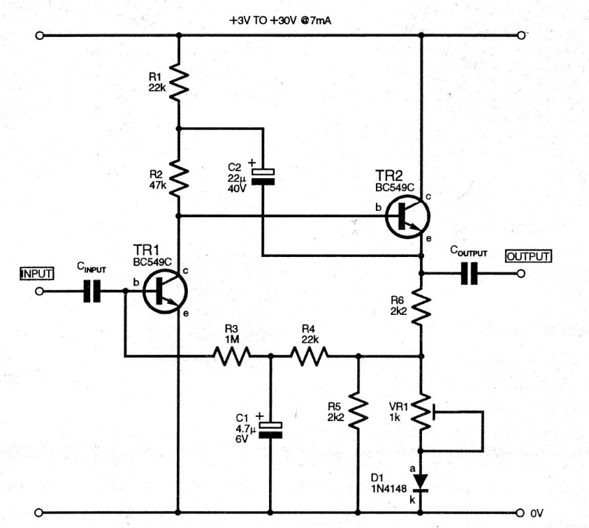
This transistorized stage has a high gain, being adjusted by VR1. The circuit can be used as an excellent audio preamp. We found this circuit in a 1996 English publication.
This current meter with many scales was found in a 80s American documentation. The operational amplifier...
This 90s Motorola circuit from, has current limiting foldback. The power transistor is from the...
This circuit was found in an Electronic Design from the 90s. The shapes of the signals obtained as result...