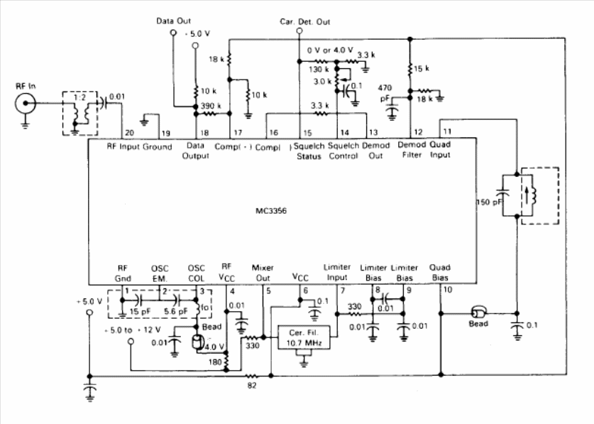
This circuit is from the Motorola Linear Databook of 1990. The coils must be according to the frequency of the signal.
This VHF transmitter was found in Radio Electronics magazine from June 1964. The transistor is an...
This is a simulation of a Relaxation Oscillator using a programmable unijunction transistor (PUT). The...
This circuit is from a 1968 Electronics World. It acts directly on a high voltage alternating...