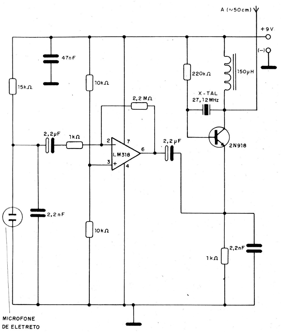
This transmitter was found in a 1993 documentation, but it can be assembled with operators like the 741. The transistor itself can be the 2N2218. The range depends on the sensitivity of the receiver and the propagation conditions.
This transmitter was found in a 1993 documentation, but it can be assembled with operators like the 741. The transistor itself can be the 2N2218. The range depends on the sensitivity of the receiver and the propagation conditions.