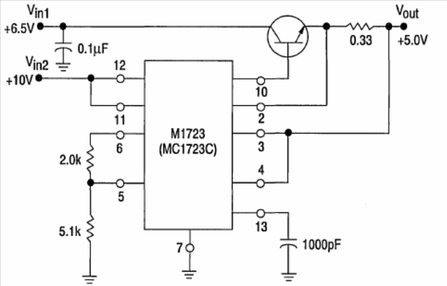
This circuit is from Motorola's Linear Interface ICs from 1993. The MC1723 is the equivalent of the well-known 723. The transistor supports equivalents.
This simple multitester tests continuity, semiconductors, leaks, and other common component...
A passive mixer with few components is that of the circuit shown, found in a 1982 documentation. As readers...
The purpose of this circuit is to detect audio that amplitude modulates an RF carrier. The circuit is...