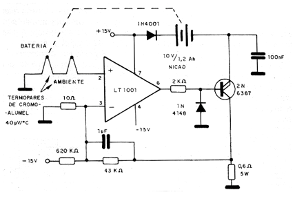
The charging current of this circuit is controlled by the temperature of the accumulators, which is important to guarantee its integrity and extend its useful life. The sensors are thermocouples with the characteristics indicated in the diagram. Nicad's battery is 10 V with 1.2Ah, but changes in the components can be made to charge batteries with other characteristics. The power supply is symmetrical at 15 + 15 V, but the positive branch of the power supply (+15 V) is that it must have a higher current capacity, as it supplies the battery charge.




