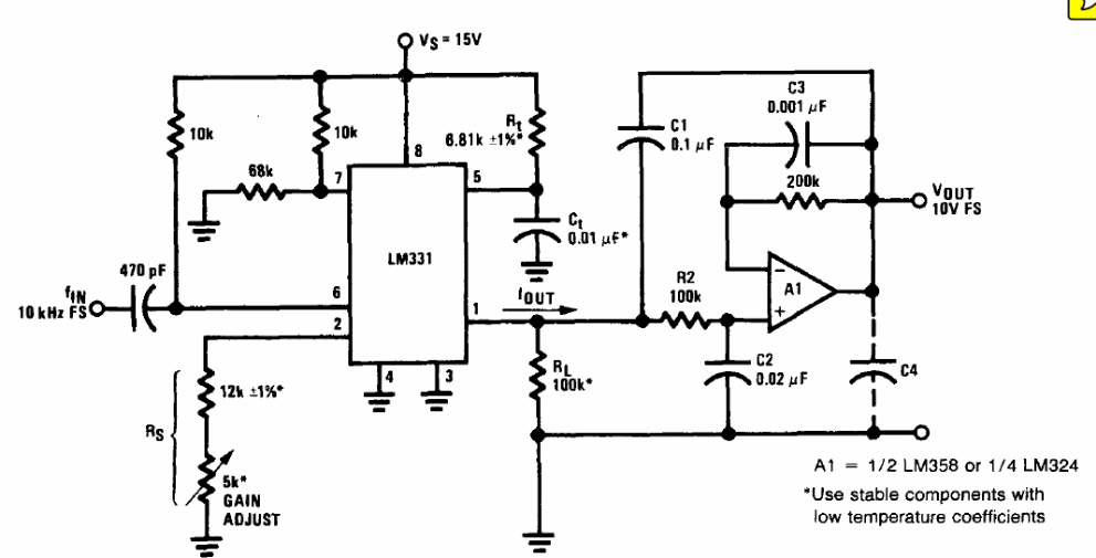
This circuit is from the Linear Applications Handbook of the National Semiconductor of 1994. The operational output can be of any type and its power source must be symmetrical.
This circuit is from the Linear Applications Handbook of the National Semiconductor of 1994. The operational output can be of any type and its power source must be symmetrical.