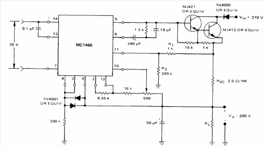
This circuit is from Motorola's Linear Databook from 1990. The integrated circuit and transistors are uncommon, but the circuit can be assembled with equivalents.
Suggested by a 90’s Radio Electronics, this circuit automatically activates the recording switch of an...
Found in a 1960s Electronic Design, this circuit provides a signal from the sensing of an analog...
Operating at a frequency of around 180 kHz, this transmitter was found in a Science & Electronics...