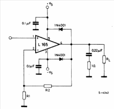
The presented circuit has a voltage gain of 10 times. We find it in the SGS manual of integrated circuits of 1982. The component is not very common today. When assembling, the integrated circuit must be equipped with a heat radiator.

The presented circuit has a voltage gain of 10 times. We find it in the SGS manual of integrated circuits of 1982. The component is not very common today. When assembling, the integrated circuit must be equipped with a heat radiator.
