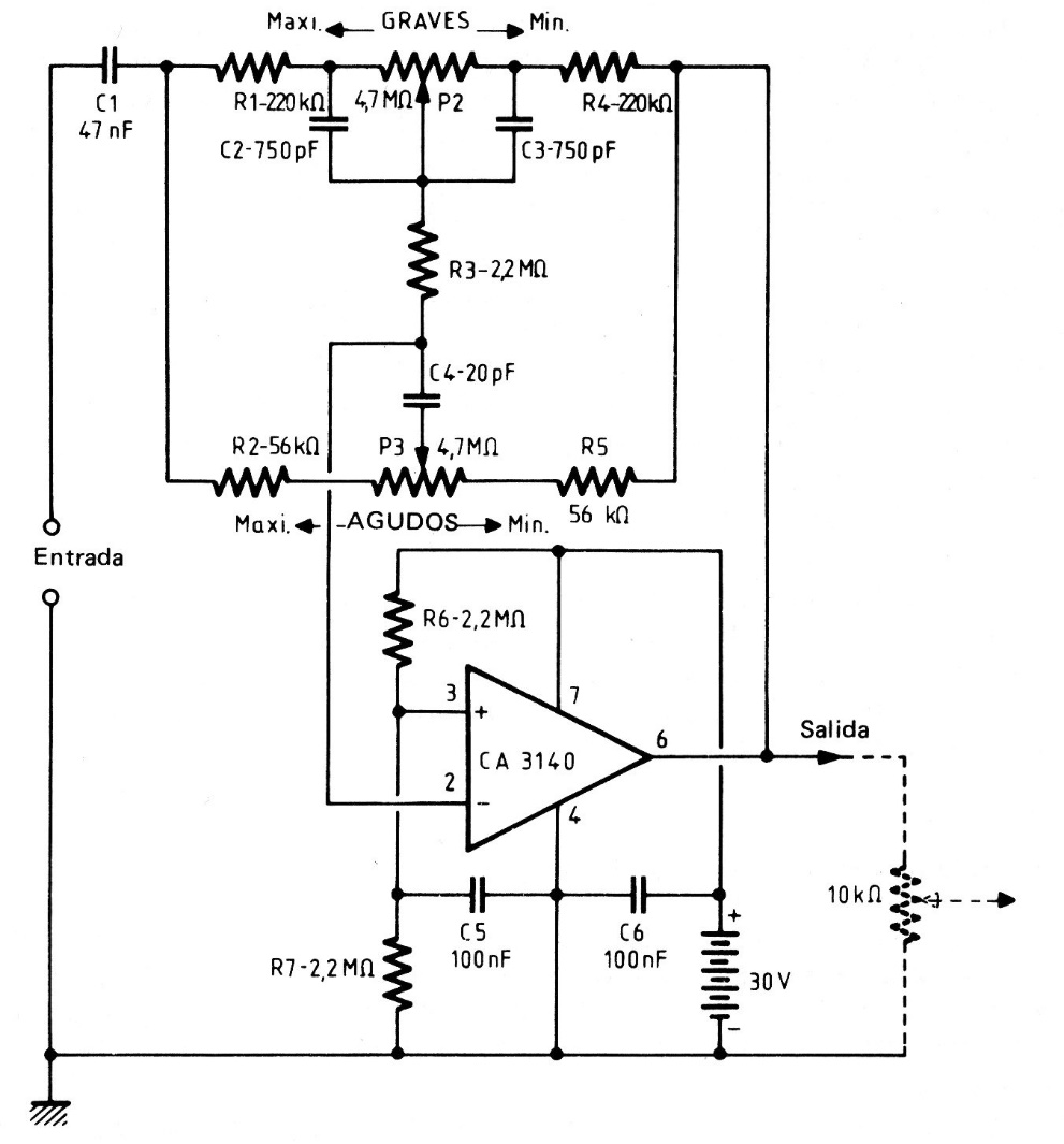
We found this circuit in a 1982 documentation. It uses a CA3140 or equivalent operational amplifier and does not require a symmetrical source. The output is 1 Vpp wide.
Suggested by a 90’s Radio Electronics, this circuit automatically activates the recording switch of an...
Found in a 1960s Electronic Design, this circuit provides a signal from the sensing of an analog...
Operating at a frequency of around 180 kHz, this transmitter was found in a Science & Electronics...