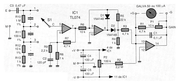
This sensitive millivoltmeter for alternating voltages was found in a French publication in 1996 but is still up to date due to the components used. Accuracy depends on the resistors of the input network. Instead of the indicator instrument, a current scale of a common multimeter can be used.




