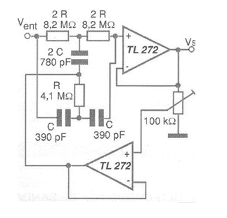
In the figure we have an interesting configuration that allows, from a double T filter, to change the Q factor through a reference voltage given by a second operational amplifier. The circuit is suggested by Texas Instruments in its Linear Circuits Applications, using an operational amplifier with FET at the input. Note that the components of the double T must maintain a determined relationship of values. For the circuit values, the frequency that the filter rejects is 50 Hz. Of course, these values can be changed for operation at other frequencies. A suggested use is to modify the values of the components to tune to 60 Hz and with that the circuit can be used as an efficient noise rejector of the power grid. Operational is the Texas Instruments TL272 which uses field effect transistors at the input and the power supply must be symmetrical. The adjustment of the Q factor is done in the trimpot.




