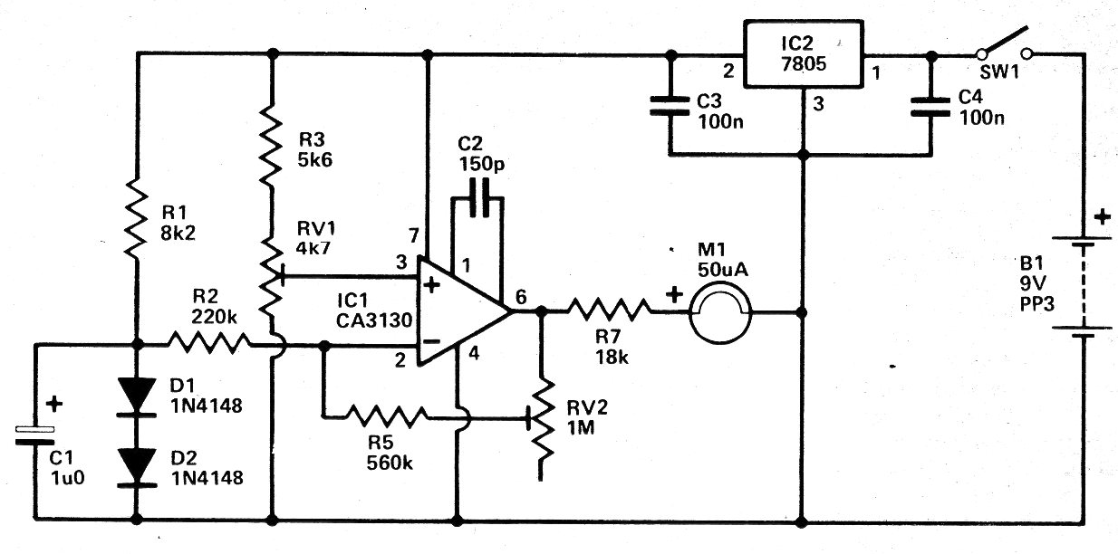
The sensor of this circuit consists of two 1N4148 diodes connected in series. The accuracy of the circuit will depend on the settings. The sensor can be remote. The indicator instrument is a 100 uA microammeter. This circuit was found this circuit in a 1979 documentation.




