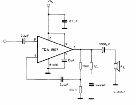
The integrated circuit used in this amplifier, from the 1982 SGS linear integrated circuit manual, is not common today. The output power depends on the supply and the load according to the graph given next to the diagram.


The integrated circuit used in this amplifier, from the 1982 SGS linear integrated circuit manual, is not common today. The output power depends on the supply and the load according to the graph given next to the diagram.

