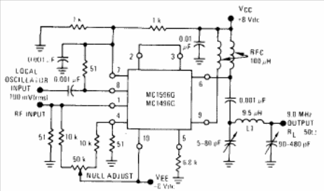
We found this circuit in Motorola's Linear Databook in 1990. The integrated circuit used is no longer common today.
This circuit was found in 1968 General Electric documentation. The circuit uses components from the era...
This instrumentation amplifier uses three operational ones, and the components must maintain the...
This circuit doubles the frequency of a rectangular signal applied to its input. The circuit has a...