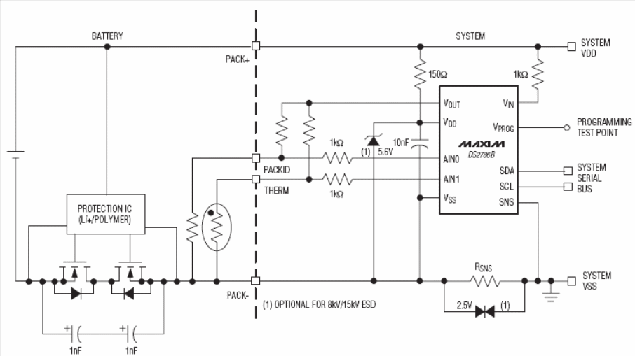
The circuit shown in the figure was suggested by Maxim (www.maxim-ic.com) based on the DS2786B integrated circuit. It is a battery charge meter that monitors the charging process of a Li-Ion or Lithium-Polymer battery based on the measurement of voltage in open circuit (Open-Circuit Voltage or OCV). The load measurement is evaluated by a table stored in the circuit, which makes it quite accurate. The DS2786 has quite interesting features for carrying out the functions required by this circuit. For example, voltage measurement is done with a 12-bit resolution while bidirectional current measurement is done with 11 bits. The circuit also has a 2-wire interface and a low consumption, of only 50 uA. In the sleep condition the current drops to just 1 uA. More information can be obtained in the component's datasheet.




