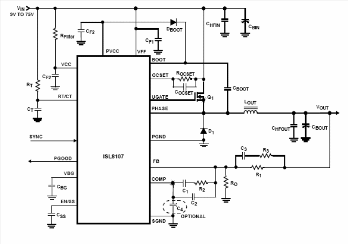
The circuit shown in figure 8 is an application suggestion for ISL8107, a new integrated circuit from Intersil (www.intersil.com). This circuit consists of a non-synchronized buck-type single-phase controller, with an integrated MOSFET driver. The controller can operate with input voltages from 9 to 75 V and has an internal voltage reference of 1.192 V with a tolerance of +/- 1%. The switching frequency can be programmed for values between 100 kHz and 600 kHz through a resistor and an external capacitor. The circuit can also be synchronized externally via the SYNC pin. The component is supplied in a 16-pin QFN enclosure. In addition to these features, we highlight others such as: soft-start and protection against overtemperature. More information on the use of this component can be obtained in its datasheet on the Intersil website, and an evaluation plate with the code ISL8107EVAL1Z Reference Design is available.




